the claw crane is still one of the clearest older projects i have because it is pure build-and-debug work. motors, wiring, control logic, measurements, and a lot of small fixes until the thing finally behaves.

what was in it
- schematics and test circuits
- component sizing and wiring
- stepper motors and control logic
- arduino work in c++
- lcd handling and signal processing
- troubleshooting and measurements
the machine itself is probably the clearest part of it. it was not just some code on a screen. it had to move, grip, react to inputs, and keep working once everything was mounted together.

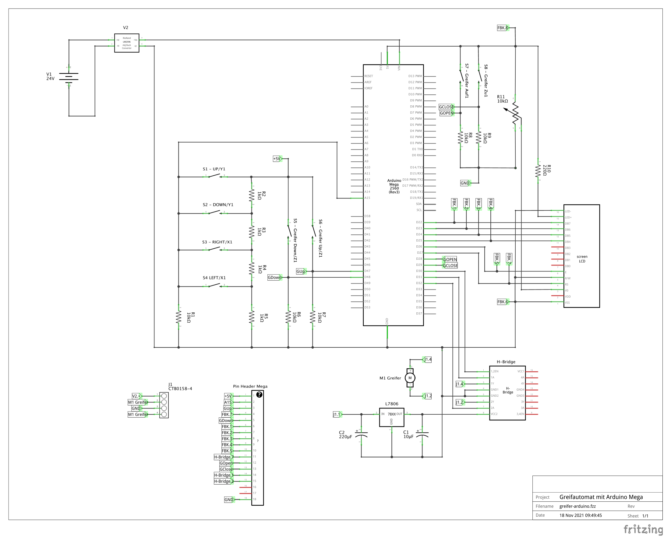
the electronics side was the usual mix of controller board, drivers, wiring, and small mistakes that only show up once the real hardware is connected.

the schematic still matters because it shows that i was already thinking in terms of the whole system: inputs, outputs, power, control flow, and how each part depends on the others.
why it still matters
it is old, but it still says something accurate about how i work. i like understanding systems, tracing failures back to the source, and pushing a project past the point where it only exists as an idea.